
隨著農業面積的減少和人口的增長,糧食危機正成為一個日益嚴重的問題。沙漠約占地球陸地表面積的三分之一,是貧瘠的環境,幾乎沒有降水,通常有干燥和堿性土壤,因此對大多數植物和動物的生活條件都很不利。然而,一些沙漠地區仍可以種植一些作物。洞察這些物種的環境適應和經濟特征,有助于在不同的沙漠地區種植和繁殖這些作物,這可能有助于緩解世界糧食危機。
開心果(p.vera,2n=30,圖1a)雙子葉植物綱、無患子目和漆樹科,是起源于中亞和中東的腰果家族成員。它是一種沙漠植物,對鹽漬土有很高的耐性。開心果最近成為第五大堅果作物,除了具有經濟、營養和藥用價值外,對非生物脅迫也有很強的適應能力,被認為是一種能耐受干旱和鹽堿脅迫的物種,是干旱和鹽堿區重新造林的理想選擇。
盡管基因組測序的快速發展有助于發現許多作物馴化和改良的遺傳基礎,但關于開心果的研究卻很少。據估計,開心果的基因組大小約為600 MB,雜合率高。Moazzzam Jazi等人利用全基因組轉錄組,通過對照和鹽處理兩個開心果品種的比較,發現了耐鹽性相關的標記物和應激反應機制。
在本研究中,為了更好地了解開心果馴化的分子進化歷史,研究人員組裝了開心果的基因組草圖,并對107個全基因組進行了重測序,包括93個馴化和14個野生的開心果以及35個不同野生黃連木屬物種。整合基因組和轉錄組學分析顯示,擴張的基因家族(如細胞色素P450和幾丁質酶)和茉莉酸(JA)生物合成途徑可能參與應激適應。比較群體基因組分析顯示,開心果大約在8000年前被馴化,馴化的關鍵基因可能是那些涉及樹木和種子大小的基因,這些基因經歷了人工選擇。這些基因組序列應該有助于未來的研究,以了解沙漠作物的農業和環境相關特性的遺傳基礎。
開心果(P.vera)二代測序denovo:
測序材料:開心果栽培種“Batoury”;Illumina Hiseq 2500[包括兩種類型小片段文庫(270 bp和500 bp)]和六種類型 mate-pair文庫(3 kb、4 kb、8 kb、10 kb、15 kb和17 kb);PacBio sequel
重測序:107個開心果(93個馴化+14個野生)、35個不同野生黃連木屬物種;Illumina;
轉錄組:A:鹽處理:Ohadi(根:salt treatment 3 rep vs control 3 rep;葉:salt treatment 3 rep vs control 3 rep);B:野生型和馴化型:Ohadi和Sarakhs[根:Sarakhs (wild 3 rep) vs Ohadi (control 3 rep);葉:Sarakhs (wild 3 rep) vs Ohadi (control 3 rep)];
注:Ohadi與Sarakhs分別代表Pistacia vera的不同品系,Ohadi被認為是馴化型,Sarakhs是野生型)。
1.?開心果的基因組進化
利用Illumina Hiseq 2500平臺組裝了569.12 Mb的開心果基因組草圖,Contig N50為20.69kb和Scaffold N50為768.39 Kb。為了提高連續性,進一步通過PacBio sequel系統組裝了671 MB的基因組草圖,ContigN50為75.7 Kb,Scaffold N50為949.2 Kb。基因組質量與先前報道的植物基因組相一致,有助于一些令人信服的數據分析。裝配尺寸略大于估計的基因組尺寸,這可能是與開心果的高雜合度(1.72%)有關。轉座因子占開心果基因組的70.7%,其中46.75%為LTR(長末端重復轉座)。CEGMA分析表明,96.94%的核心蛋白編碼基因被恢復。BUSCO評估表明有94.51%完整的基因模型。
作者首先進行了比較基因組研究,以評估該物種的古歷史。利用9個植物基因組單拷貝家族基因的系統基因組分析表明,開心果在58百萬年前從柑橘中分離并在105百萬年前從毛果楊中分離出來。4DTV結果表明,開心果基因組在其與這些物種的分化之后沒有經歷譜系特異性的全基因組復制。文中還通過將開心果基因組與基礎被子植物無油樟基因組進行共線性分析,表明每個無油樟區域最多有三個開心果區域,而每個開心果區域最多有兩個毛果楊區域(圖1b)。共線性分析支持這樣一個結論:開心果中沒有發生譜系特異性基因組復制,但它們與真雙子葉植物中發生的γ復制相同,而毛果楊經歷了譜系特異性基因組復制事件。

為了揭示開心果表型(如耐鹽性)的遺傳基礎,利用OrthoMCL通過識別不同植物之間獨特和共同的基因家族來研究基因家族的進化。開心果與擬南芥、柑橘、雷蒙德氏棉、葡萄相比有9735個共有基因家族,而含有1381個基因的707個開心果有特基因家族。對這些基因進行GO與KEGG富集分析,并都發現了許多與“防御反應”有關的基因,其中包括許多包含NB-ARC domain和NBS-LRR domain的基因。這種基因以植物抗病性著稱,對開心果的防御反應具有相當重要的意義。
接下來,作者研究了開心果基因家族的擴張和收縮(圖1c)。由于很難從基因家族規模的收縮或與未在該參考基因組中成功組裝的基因有關,這里只分析了擴展的基因家族。對擴展基因家族的基因富集分析發現,它們在代謝類別中豐富,如萜類、黃酮類、倍半萜類和生物堿的生物合成。基因家族的擴展發生在長期進化之后,并推動了黃連木屬和柑橘屬之間的進化差異,而不是開心果從野外馴化的非常短期的進化。因此,我們認為上述基因的擴展可能與野生黃連木中有機化合物的代謝有關。野生黃連木的植物化學篩選發現了許多植物化學物質,如生物堿、黃酮、香豆素、甾醇、單寧、萜類和倍半萜類。
此外,豐富的術語“氧化還原過程”包含許多細胞色素P450基因,這些基因編碼參與多種功能復雜代謝途徑的蛋白質,并在多個過程中發揮重要作用,特別是在應激反應中發揮作用。在187個細胞色素P450基因中,我們發現許多可能具有耐鹽功能。例如,透水性研究發現,CYP94家族基因表達水平的升高可減輕水稻的茉莉酸反應,增強水稻的耐鹽性。在開心果的這些擴張基因家族中,有14個CYP94基因。大豆中,CYP82A3參與茉莉酸和乙烯信號通路,增強對鹽堿和干旱的抗性,開心果擴張基因家族中有20個CYP82基因成員。毛果楊CYP714A3的異位表達增強了水稻的耐鹽性,開心果擴張基因家族中有10個CYP714A基因。因此,一些細胞色素P450基因可能與開心果的耐鹽性有關。
進一步研究開心果的耐鹽性潛在遺傳機制,研究者進行了鹽度實驗。開心果砧木(P.vera?L.cv.Ohadi)的葉和根在正常條件和鹽度條件下進行RNA測序。使用Tophat-Cufflinks-Cuffdiff?pipeline,在鹽水條件下處理的植物與對照之間表現出差異表達,鑒定214和461蛋白質編碼基因分別在葉和根組織中(ncontrol = 3, nsalinity = 3, corrected P < 0.05,)。基因富集分析發現許多差異表達基因(31個基因)參與到“氧化還原進程”中(圖2a,b)。像比較基因組分析一樣,該類別中的15個基因是細胞色素P450基因,特別是CYP74A(即AOS),其編碼細胞色素P450 CYP74基因家族的一個成員,其起到丙二烯氧化物合酶(AOS)的作用。這種酶催化茉莉酸酯合成中的第一步[即茉莉酸(JA)]。AOS中每千堿基外顯子的表達片段(FPKM)值在葉片中從對照中的近0增加到鹽水條件下的2163.75,在根中從對照中的1.87增加到鹽水處理的87.74。研究者還發現了7個差異表達的基因(ChiC, TT4, ILL6, MYB108, MYB6, PRB1, and TIFY5A)被富集到“茉莉酸反應”中。以前的研究表明,干旱和高鹽度導致水稻葉片和根部JA含量增加。鹽度處理可以增加濕地物種鳶尾(Iris hexagona)中的內源JA水平。茉莉酸酯激活植物對生物脅迫(即病原體攻擊)和非生物脅迫(即鹽)的反應。在此,用鹽水處理增加了在葉和根中參與茉莉酸反應的這些基因的表達水平(圖2c)。這些基因的表達增加(例如,AOS作為酶催化茉莉酸酯合成中的第一步)應該增加茉莉酮酸酯的合成,因此,它們很可能被開心果用于應對鹽脅迫。
差異表達的基因富集到“幾丁質結合”,其中四種基因編碼幾丁質酶(CHIB, EP3, ChiC, AT2G43590)。植物幾丁質酶涉及多種生物系統。植物中的一些幾丁質酶是針對環境脅迫(如高鹽濃度,寒冷和干旱)而表達的,并且可以通過植物激素如乙烯,茉莉酸和水楊酸來上調。例如,基因ChiC編碼V類幾丁質酶,其表達可由茉莉酸和擬南芥鹽度引起的脅迫來誘導。研究者的轉錄組學分析表明,編碼幾丁質酶的基因和參與JA生物合成途徑的基因可能有助于開心果適應鹽水環境。

為了研究開心果的種群歷史和適應性進化,研究者對107個開心果基因組進行重測序,包括93個品種和14個野生開心果,平均測序深度為6-8X。作者還重新測序了來自不同近緣種的35個基因組,包括P.mutica,P.khinjuk,P.integerrima和P. palaestina。用stringent GATK pipeline,發現14.77百萬個單基因變異位點,其中2.42百萬個在基因區。使用鄰近法和最大似然法的系統發育分析清楚地分離了5種不同的種群,即?P.vera, P.mutica, P. khinjuk, P. integerrima, and P. palaestina。通過TreeMix程序在一些物種之間檢測到漸滲的信號,這表明雜交可能在自然界中的不同近親之間發生,并且與植物中被發現的普遍雜交一致。然而,從其他開心果物種到馴化的開心果沒有檢測到漸滲,這種現象來源于野生的P. vera(圖3)。

基于重測序數據,研究人員推測了這些物種的有效群體大小的變化,并發現在 Pleistocene期間發生了瓶頸事件,且在 ~200 kyr前,有效群體大小增加。系統發育樹顯示馴化和野生開心果之間的分離(圖4a)。利用δaδi推算野生和馴化開心果的分化時間在 ~8000年前,這與早在公元前6750年就表明開心果種子是一種常見的食物這一考古記錄相似。為了深入了解開心果種質之間的遺傳關系,研究人員進行了兩項經典分析:群體結構和主成分分析(圖4b,c)。這些分析清晰的顯示栽培種質分為兩個群。栽培種Group I的LD最高,栽培種Group II和野生開心果的LD衰減值相近。Group II包括 Qazvini,Italiaei和Badami
Zarand在內的5種類型的個體,且這些種質被記錄為古代具有種子的材料(圖4d)。與系統發育樹一致,這三個品種含有較高比例的野生血統(圖4e),這些結果支持了其兩步馴化的過程,初步馴化,然后通過作物育種進行改良。

群體核苷酸多態性θπ分析揭示了馴化型種質的核苷酸多態性低于野生型種質,通過分析發現,栽培種質中基因組上的一些區域的多態性降低,這些區域可能含有受到人工選擇的基因。此外,研究人員鑒定了栽培型和野生型樣品分化水平增加的區域。在馴化和野生的開心果之間,在基因組上約有9.2 Mb的區域被鑒定為具有高水平的群體分化。栽培種間遺傳多樣性降低,且超過95%的閾值。遺傳多樣性減少的區域和群體分化增強的區域在馴化或育種過程中經歷了選擇性清除。共計有665個基因定位在該區域。研究人員定位了受正向選擇的候選基因,其可能與馴化過程中重要的表型進化相關。在開心果馴化的過程中,其樹形大小經歷了人工選擇(圖5a)。研究人員發現了基因SAUR55(圖5b),編碼生長素應激蛋白,在植物的生長過程中發揮重要的作用,其在開心果的人工選擇下進化而來。除此之外,基于也和根的轉錄組數據分析結果顯示,馴化種與野生種相比,基因SAUR55表現出了顯著增加的表達水平(圖5c)。這些結果與在其它作物(如水稻和小麥)中生長素應激性基因的選擇性清除的研究結果一致,并揭示了在作物馴化期間類似特征性狀的人工選擇。果實重量是作物馴化和育種期間最重要的特征之一,包括開心果。在栽培種中,品種成分與果實重量呈正相關(圖4e)。這支持了一個結論,在開心果中,果實重量的人工選擇發生在馴化與人工選擇期間。研究人員指出,基因CYCD7-1在人工選擇的進化下,野生種和馴化的栽培種之間具有高度的群體分化特征。該基因編碼D型細胞周期蛋白,控制細胞分裂及種子發育過程中的生長率。CYCD7-1基因的過表達包括在胚胎和胚乳中的細胞增殖和細胞增大,其在擬南芥中導致種子過度生長。基因CYCD7-1在花粉和早期發育中顯示特殊表達,但在葉和根中沒有表達。因此,有希望在未來的實驗中比較野生型和馴化型開心果在花粉和早起發育時期CYCD7-1基因的表達,研究人員提出在CYCD7-1基因上進行的人工選擇可能會改變開心果的重量。

本研究為開心果的局部適應和馴化提供了遺傳學基礎。黃連木屬物種基因組序列有助于未來的研究,以了解沙漠作物農藝和環境相關性狀的遺傳基礎。
英文題目:Whole-genome resequencing of a world-wide collection of rapeseed accessions reveals genetic basis of their ecotype divergence
中文題目:全球油菜種質資源全基因組測序揭示了其生態型差異的遺傳基礎。
研究單位:浙江大學作物科學研究所
發表時間:2018年11月23日
發表雜志:Molecular Plant
影響因子:9.326
油菜(Brassica napus?L.)是世界上食用油和富含蛋白質的牲畜飼料的重要來源。甘藍型油菜B.napus (AACC)起源于距今不到7500年的兩個二倍體祖先白菜(B.rapa(AA)(n=10))和甘藍(B.oleracea(CC)(n=9))之間的種間雜交。盡管油菜的進化歷史比親本品種短,但它已經適應了不同的氣候區和緯度,并形成了三個主要的生態型群,即冬季型、半冬季型和春季型。
為了在相應的環境中生存,適時的開花至關重要,并且花期對油菜的生命周期、產量和種子質量起著至關重要的作用。在模式植物擬南芥中,多條開花途徑響應環境和發育信號,并匯聚到FLOWERING LOCUS?T?(FT)的轉錄調控上,其蛋白質充當移動的花原信號,從葉子移動到莖尖分生組織以觸發開花。FT的表達被光周期途徑中的CONSTANS(CO)激活,并且被FLOWERING LOCUS C (FLC)抑制,其mRNA表達被春化和自主途徑同時抑制。
雖然已經報道了油菜的冬季、半冬和春季生態型的遺傳變異,但不同的生態類型在甘藍型油菜中的差異的關鍵等位基因變異尚不完全清楚。
材料及來源:來自39個國家的991個甘藍型油菜種質資源,包括658個冬季類型、145個半冬季類型和188個春季類型。
測序平臺: Illumina HiSeq XTen
參考基因:‘Darmor-bzh’; ‘Tapidor’
分析內容:系統發育與種群結構分析;PCA、LD分析;基因流分析;選擇性清除分析;花期性狀GWAS;花期相關SNPs進行RT-qPCR分析。
991份甘藍型油菜種質資源的再鑒定
?與參考基因組(“Darmor-bzh”)相比,在991個油菜基因組中檢測到556萬個SNP和186萬個InDels。(表1)。并檢測了它們在甘藍型油菜基因組區域的分布。比較A和C亞基因組之間的SNP分布顯示,A亞基因組中的SNP頻率(7.9?SNPs/kb)高于C亞基因組中的SNP頻率(5.9?SNPs/kb)。并將過濾后鑒定出的2753575個可信的SNPs(缺失數據<50%,MAF>5%)用于后續分析。

991個群體的群體結構和基因組變異
991份油菜大致與它們的地理分布相對應,即分別是歐洲、亞洲和歐亞大陸/北美(圖1A)。系統發育、種群結構和主成分分析(PCA)結果表明,991份油菜品種可分為三組(K=3)(圖1BCD),大致相當于冬季、半冬季和春季生態類型,說明冬、半冬和春季生態型在遺傳上存在差異。與參考基因組“Darmor-bzh”相比,分別在冬、半冬和春季材料尋找SNPs與InDels。冬型的核苷酸多樣性(π=8.42×10-4)低于半冬型(π=10.16×10-4)和春型(π=9.92×10-4),表明在冬季類型中低頻SNPs的存在主要是由于“Darmor-bzh”(也是一種冬型種質資源)的mapping所致。
進一步分析連鎖不平衡在整個基因組中的表達,發現冬、半冬和春季生態型SNPs之間的物理距離(最大值的一半)分別為11.27 kb(r2=0.30)、24.55 kb(r2=0.32)和17.40 kb(r2=0.31)。(圖1E)LD衰變的大小在不同染色體和不同亞基因組之間變化很大。在冬型、半冬型和春型基因組中分別檢測到100、5460和631個大的LD結構(>10 kb),表明冬型油菜的遺傳重組頻率高于其它類型油菜的遺傳重組頻率,從而破壞了基因組LD結構。此外,在A亞基因組中,LD衰變速率比在C亞基因組中更快,這表明A亞基因組中的遺傳重組頻率高于C亞基因組中的遺傳重組頻率(圖1F)。

主要種群間的等位基因漂移路徑
進一步計算世界地圖上顯著的基因流數目之后,在冬型和春型油菜中發現了四個主要基因流(圖2C)。冬型油菜的基因流從法國到俄羅斯(weight=0.5)、法國到瑞典(weight==0.3)、波蘭到日本(weight==0.3)和日本到中國(weight==0.3),而春型油菜的基因流從法國到俄羅斯(weight==0.5)、法國到瑞典。經德國(weight=0.4),瑞典到加拿大(weight=0.2),加拿大到中國(weight=0.5)。沒有顯著的生態型漂移事件(inter-ecotype drift events)(圖2 A、B)。

甘藍型油菜自然選擇和人工選擇產生的信號
為了確定自然選擇和人工選擇對歷史上基因的改變,作者對三種生態型之間進行選擇性清除分析。春冬季型、半冬和冬季型、春季和半冬型之間分別有61、56和64個選擇性清除(表1;圖4)。位于選擇性清除區域上的基因可能發揮重要作用。在Chr.A10上發現了最強的信號,該信號是冬春型之間基因組變化的基礎(圖3A)。該區域有56個帶注釋的基因,包括FLC直系同源基因(BnaA10g22080D)和AIL6直系同源基因(BnaA10g21750D),編碼AP2-like乙烯反應轉錄因子(ERF)。在含有377個帶注釋基因的Chr.A02上發現了另一個強選擇性信號,包括FT?(BnaA02g12130D)、FY?(BnaA02g01670D)、CONSTANS-like?(BnaA02g13920D)、ERF118?(BnaA02g13950D)和ERF118-like(BnaA02g13960D)以及組氨酸transporter-like 2乙烯轉運體(BnaA02g13290D)。編碼幾個MADS-box基因的Chr.C01、C02、C08和C09上的一些區域顯示出弱清除信號。發現在有1404個基因在冬春兩季類型之間發生選擇性清除,這些基因包括花期控制、乙烯生物合成和信號傳導以及植物應激反應的基因。此外,在半冬型和冬型之間以及春季型和半冬型之間的種群分化的清除區域內共鑒定出1228和1370個基因。鑒定出許多與開花時間調控相關的基因,如CONSTANS-like和MADS-box基因,或植物激素信號傳導基因,如ERFs以及生長素和赤霉素誘導基因。GO分析表明,這些基因涉及多種生物學過程、細胞成分和分子功能。


甘藍型油菜開花時間相關基因的鑒定
開花期是油菜品種馴化和育種的重要性狀之一,也是油菜三個生態型的重要區別之一。觀察了不同品種之間的開花時間變化(125-191?d)。曼哈頓試驗表明,在Chr.A02的4-7 Mb區域,許多SNPs與開花時間顯著相關(-log10P>6)(圖3B和圖5)。在6.37~6.38?Mb區域內鑒定了擬南芥FT(BnaA02g12130D)的直系同源序列,其中的SNPs與開花時間密切相關(圖5)。對100?kb(6.37~6.38Mb)序列進一步的LD分析表明,與開花時間相關的SNPs位于FT直系同源起始密碼子的上游~3?kb(6372995~6375936 kb)(圖5A和5B)。

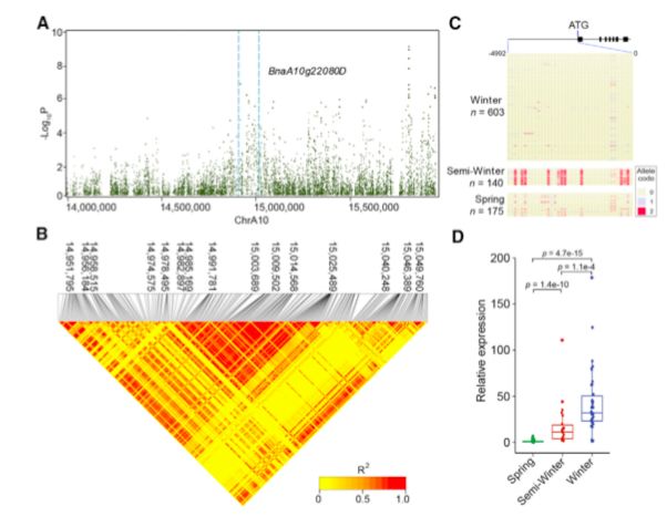
BnaA10g22080D是擬南芥FLC的一個假定的同源基因,在Chr.A10的14.99-15.01 Mb之間的區域內被鑒定(圖3B)。GWAS和LD分析表明,BnaA10g22080D的5’調控區的SNPs與品種間開花時間的變化顯著相關(圖6A和6B)。

與“Tapidor”基因組進行比對
為了驗證上述結果的可靠性(即種群結構、選擇信號和開花時間的GWAS分析),通過將reads mapping到另一個“Tapidor”參考基因組進行call SNPs。共獲得553萬個SNPs和192萬個InDels。群體結構分析和PCA分析結果與mapping?“Darmor-bzh”參考基因組(簡稱SNP-Darmor)的結果相同。比較了LD衰變率之間的“SNP-Darmor”和“SNP-Tapidor”,得到一致的結果。對開花時間的選擇性清除分析和GWAS分析證實,A02上的FT同源性(BnaA02g12130D)和A10上的FLC同源性(BnaA10g22080D)與開花時間變化顯著相關。從而得出:利用群體遺傳學方法,如PCA、LD率、選擇性信號和GWAS,對兩個SNP集(SNP-sets)進行分析得出相同的結論。
生態型差異對應的SNPs鑒定
FT和FLC直系同源基因編碼區的核苷酸序列在所有三種生態類型中都相當保守。在BnaA02g12130D的5’上游地區32個SNPs中,10個SNPs在這三種生態類型之間有特異性差異。95±2%的冬型種質在BnaA02g12130D起始密碼子上游上具有與參照(“Darmor-bzh”)相同的核苷酸,而在85±6%的春型種質中,相應位點的核苷酸以不同的方式改變,如鳥嘌呤(G)向胞嘧啶(C)轉化以及腺嘌呤(A)向鳥嘌呤(G)的轉化。只有22±3%的半冬型品種與春型品種有相同的變化,其中40%的半冬型品種與春型品種有相似的T到C的變化。半冬型品種表現出與春型品種相似的核苷酸變化(圖5C)。
FLC直系同源基因推測的啟動子區(BnaA10g22080D)中各種SNPs的頻率在三種生態類型之間有很大差異(圖6C)。為了研究生態型特異性SNPs與甘藍型油菜FT或FLC轉錄是否相關,用FT?(BnaA02g12130D)和FLC?(BnaA02g12130D)的特異性引物對各種FT和FLC同源物的表達水平進行了比較。結果和已發表的轉錄組數據一致表明:春季型品種葉片中BnaA02g12130D的表達水平顯著高于其他兩種生態型(圖5D),而BnaA10g22080D在春型品種葉片中的表達在所有三個生態型中都最低(圖6D)。與春、冬型品種間FT和FLC同源基因表達顯著差異相比,半冬型品種與其它兩種類型品種間的表達差異較小(圖5D和6D)。這些結果表明,生態型特異性SNPs與FT和FLC同源物的表達水平相關,這有助于三種生態型間形成不同的開花時間。
在春與冬、春與半冬、半冬與冬的選擇性清除分析下,推測有12~15個乙烯基因。在Chr.A02上僅推測ERF119直系以及Chr.A10上推測的AP2-like ERF (AIL6)直系顯示與生態型差異相對應的有區別的SNPs。這些生態型特異性SNPs與已發表的轉錄組數據中的ERF119和AP2-like ERF(AIL6)的轉錄水平相關,這使三種生態型表現出不同的營養生長期。
該研究對991份油菜天然種質資源進行了遺傳多樣性的測序和鑒定。通過對兩個不同的參考基因組,即“Darmor-bzh”和“Tapidor”基因組的定位讀數產生的兩組SNPs的群體遺傳學分析,得出了一致的結論。遺傳多樣性和連鎖不平衡參數表明甘藍型油菜兩個亞基因組的進化是不對稱的。選擇性掃描分析揭示了與調控植物發育和應激反應的各個方面相關的基因的遺傳變化。并對影響開花時間的SNPs進行了探索。
整個研究科學而嚴謹,為油菜分子標記的篩選提供了重要依據,為油菜分子標記在油菜育種中的應用奠定了基礎。